欢迎来到咸阳陶瓷研究设计院有限????? ??????????????????? ???????????????????? ???????????????????? ???????????????公司官网 !
联系我们   |&n????? ???????????????????? ???????????????????? ???????????????????? ???????????????bsp; &n????? ???????????????????? ???????????????????? ??????????????????? ???????????????bsp;收藏网站  &nbs????? ???????????????????? ??????????????????? ??????????????????? ???????????????p;|   ????? ???????????????????? ???????????????????? ???????????????????? ???????????????;设为首页

网站首页

关于我们

新闻中心

科技研发

产品服务

人力资源

党群工作

下载专区
网站首页 >> 科技研发 >> 科研成果 >> 详细内容
科技研发
研发领域
科技资源
科研成果
行业平台
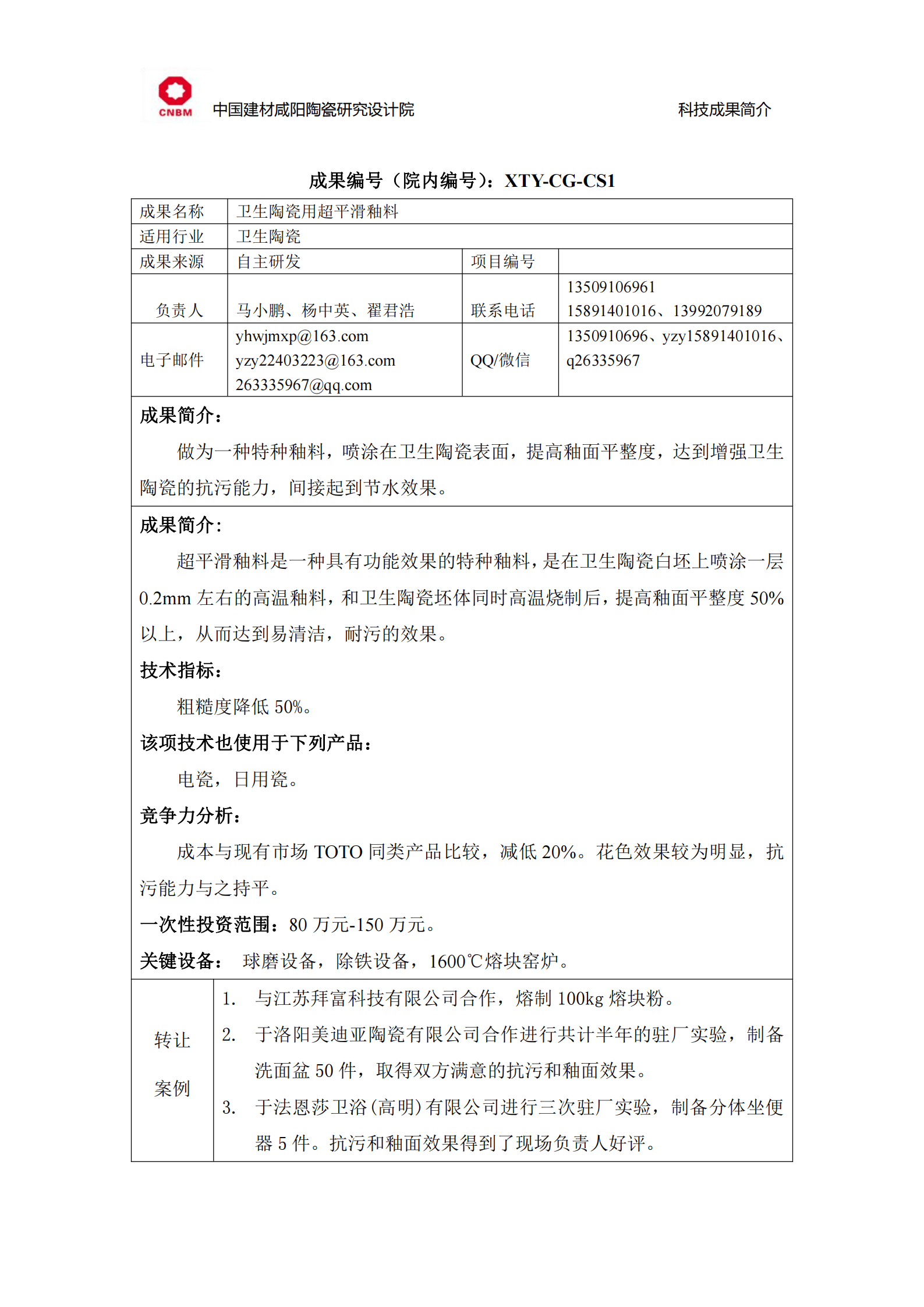
卫生陶瓷用超平滑釉料
发表时间:〖2021/4/13〗  &nb????? ???????????????????? ???????????????????? ???????????????????? ???????????????sp; 浏览次数:〖20167
上一条信息:无燃烧清洁制粉过程节能减排协同技术的研????? ???????????????????? ???????????????????? ???????????????????? ???????????????究开发和推广应用
下一条信息:钼尾矿制作陶瓷砖产品
关于我们
本院简介
企业文化
资质荣誉
专家团队
联系我们
新闻中心
本院新闻
行业资讯
通知公告
视频专区
科技研发
研发领域
科技资源
科研成果
行业平台
产品服务
先进材料
环保工程
装备制造
技术服务
人力资源
人才招聘
岗位应聘
党群工作
党建要闻
纪检监察
群团建设
下载专区
安全生产
内部资料
中华人民共和国科学技术部 中国建材集团有限公司 中国建筑材料科学研究总院有限公司
院内单位网站
相关网站链接
合作单位网站
咸阳陶瓷研究设计院有限公司 &c????? ???????????????????? ???????????????????? ???????????????????? ???????????????opy; 2003????? ???????????????????? ???????????????????? ???????????????????? ??????????????-2020  ????? ???????????????????? ???????????????????? ???????????????????? ??????????????? 版权所有  ????? ???????????????????? ???????????????????? ???????????????????? ???????????????
办公地址:陕西省咸阳市玉泉西路210号&????? ???????????????????? ??????????????????? ???????????????????? ???????????????nbsp; &n????? ???????????????????? ???????????????????? ???????????????????? ???????????????bsp; 邮编:712000????? ??????????????????? ???????????????????? ???????????????????? ???????????????
电话:029-38136033 ????? ???????????????????? ???????????????????? ???????????????????? ???????????????/ 38136155 &nb????? ???????????????????? ???????????????????? ???????????????????? ??????????????sp  传????? ???????????????????? ???????????????????? ???????????????????? ???????????????真:029-381363????? ???????????????????? ???????????????????? ???????????????????? ???????????????63
ICP备案号:

电子营业执照